5层框架结构住宅楼建筑结构毕业设计(计算书+图纸)[面积3285]

建筑/结构设计_5层框架结构住宅楼
5层框架结构住宅楼

资料分类:建筑/结构设计

资料格式:DWG DOC 

软件支持:CAD2007以上 Word2007以上  

发布形式:资料共享

文件内容:

DOC文档文件为doc格式,用WORD打开
DWG图纸文件为dwg格式,用CAD打开

资料介绍

  摘 要
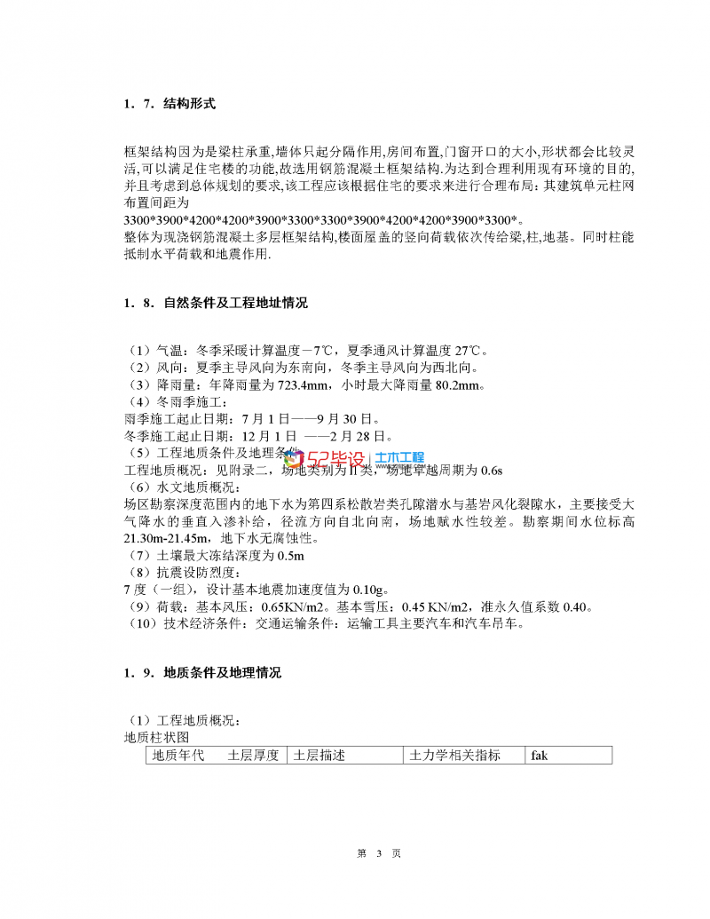
  本次毕业设计的是一幢住宅楼,占地面积为544m2,为现浇钢筋混凝土框架结构。设计使用年限为50年,耐火等级II级,采光等级为II级,抗震等级为三级。
  主要进行的是结构设计部分:
  一、结构方案阶段:根据建筑的重要性,建筑所在地的抗震设防烈度,工程地质勘查报告,建筑场地的类别及建筑的功能、高度和层数来确定建筑的结构形式,本工程采用的是钢筋混凝土框架结构;
  二、结构计算阶段:包括荷载计算、内力计算和构件计算;
  三 施工图设计阶段:根据上述计算结果,来最终确定构件布置和构件配筋以及根据规范的要求来确定结构构件的构造措施。
  关键词:多层住宅;钢筋混凝土框架;截面设计
  ABSTRACT
  The graduation design is a residential building,The size of544 m2
  Cast-in-place reinforced concrete frame structure,Design life of 50 years,Refractory grade II
  The stage of the structural design can be divided into three stages on the whole:
  1. Structural scheme stage: According to the importance of the building, providing fortification against earthquakes in the earthquake intensity, the geologic prospect report of the project of the building site, classification and height and storey of the building of the building field are counted to confirm the structural form of architecture, what this project is adopted is frame structure;
  2. Calculate stage in structure: Including loading and calculating, the internal force is calculated and calculated with the component;
  3. Construction drawings design phase: According to described above result of calculation, come, confirm component assign with component mixing muscling and coming, confirming structural structure measuring of component according to the request of norm finally.
  Keyword: Multi-storey residential;Reinforced concrete frame;Section design
建筑结构毕业设计-5层框架结构住宅楼建筑结构毕业设计(计算书+图纸)[面积3285](1)
建筑结构毕业设计-5层框架结构住宅楼建筑结构毕业设计(计算书+图纸)[面积3285](2)
建筑结构毕业设计-5层框架结构住宅楼建筑结构毕业设计(计算书+图纸)[面积3285](3)
建筑结构毕业设计-5层框架结构住宅楼建筑结构毕业设计(计算书+图纸)[面积3285](4)
建筑结构毕业设计-5层框架结构住宅楼建筑结构毕业设计(计算书+图纸)[面积3285](5)
建筑结构毕业设计-5层框架结构住宅楼建筑结构毕业设计(计算书+图纸)[面积3285](6)
建筑结构毕业设计-5层框架结构住宅楼建筑结构毕业设计(计算书+图纸)[面积3285](7)
建筑结构毕业设计-5层框架结构住宅楼建筑结构毕业设计(计算书+图纸)[面积3285](8)
建筑结构毕业设计-5层框架结构住宅楼建筑结构毕业设计(计算书+图纸)[面积3285](9)
建筑结构毕业设计-5层框架结构住宅楼建筑结构毕业设计(计算书+图纸)[面积3285](10)
设计正文部分内容试读已结束,如果需要查看完整内容,请下载本资料
建筑结构毕业设计-5层框架结构住宅楼建筑结构毕业设计(计算书+图纸)[面积3285](11)
建筑结构毕业设计-5层框架结构住宅楼建筑结构毕业设计(计算书+图纸)[面积3285](12)
建筑结构毕业设计-5层框架结构住宅楼建筑结构毕业设计(计算书+图纸)[面积3285](13)
建筑结构毕业设计-5层框架结构住宅楼建筑结构毕业设计(计算书+图纸)[面积3285](14)
建筑结构毕业设计-5层框架结构住宅楼建筑结构毕业设计(计算书+图纸)[面积3285](15)
建筑结构毕业设计-5层框架结构住宅楼建筑结构毕业设计(计算书+图纸)[面积3285](16)
建筑结构毕业设计-5层框架结构住宅楼建筑结构毕业设计(计算书+图纸)[面积3285](17)
建筑结构毕业设计-5层框架结构住宅楼建筑结构毕业设计(计算书+图纸)[面积3285](18)
建筑结构毕业设计-5层框架结构住宅楼建筑结构毕业设计(计算书+图纸)[面积3285](19)
图纸部分内容展示已结束,如果需要查看完整内容,请下载本资料
建筑结构毕业设计-5层框架结构住宅楼建筑结构毕业设计(计算书+图纸)[面积3285](20)

内容在线展示已结束,下载资料使用学习更方便

土木工程设计过程 分享网站网址一起学习

Current Value 13300
Update Date 2016-12-24
Trend Intensity Index

69

*资料为会员分享仅供学习参考,如有侵权请通知删除

热门分类 /

Hot Categories

最新资料 /

Latest Materials
Slideshow