公司办公楼施工图设计毕业任务书

资料简介

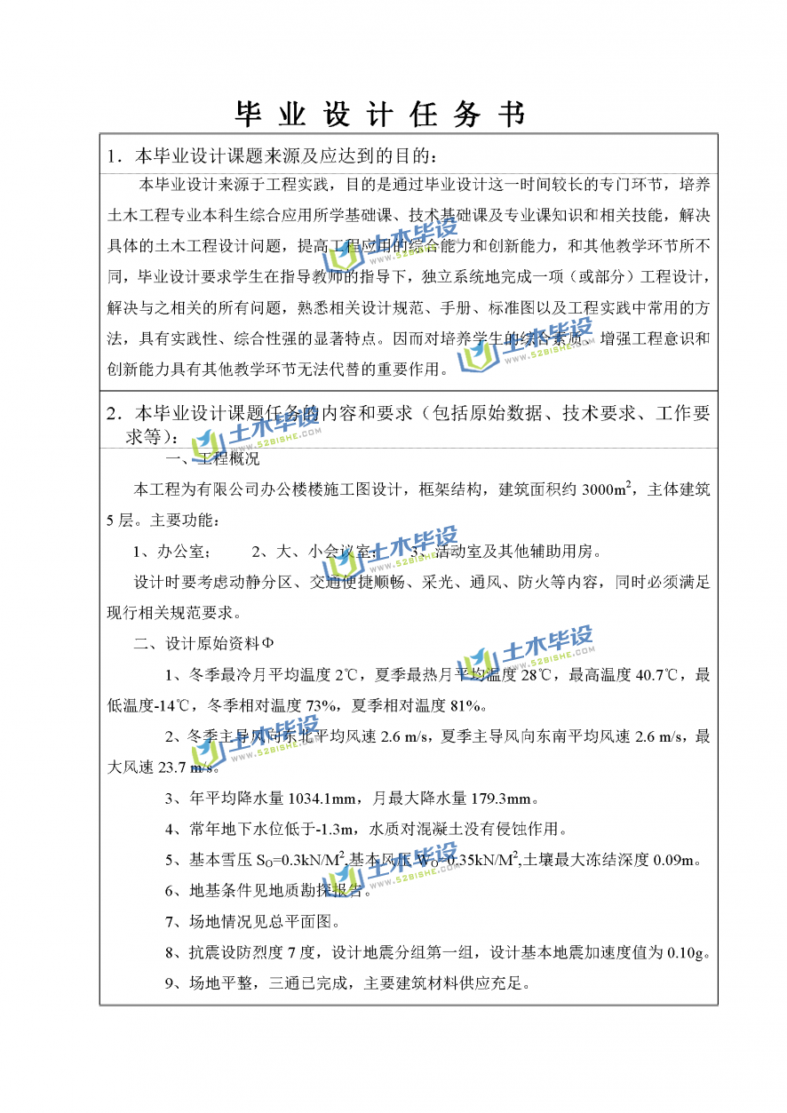
  工程概况本工程为有限公司办公楼楼施工图设计,框架结构,建筑面积约3000m2,主体建筑5层。主要功能:1、办公室;2、大、小会议室;3、活动室及其他辅助用房。设计时要考虑动静分区、交通便捷顺畅、采光、通风、防火等内容,同时必须满足现行相关规范要求。设计要求1、在充分理解设计任务要求的基础上,使建筑设计达到房间设置合理,使用方便,交通安全,设计方法正确,步骤清晰完整,并学会正确使用规范和标准图集。2、绘图要求严格按照制图标准要求,做到图幅规范,布图紧凑匀称,线条流畅,粗细分明,尺寸齐全,注字规范。3、说明书的撰写应字迹工整,结构严谨,条理清晰,文字通顺。

毕业设计任务书-公司办公楼施工图设计毕业任务书(1)
毕业设计任务书-公司办公楼施工图设计毕业任务书(2)
毕业设计任务书-公司办公楼施工图设计毕业任务书(3)
毕业设计任务书-公司办公楼施工图设计毕业任务书(4)
毕业设计任务书-公司办公楼施工图设计毕业任务书(5)
毕业设计任务书-公司办公楼施工图设计毕业任务书(6)

内容在线展示已结束,下载资料使用学习更方便

土木工程设计过程 分享网站网址一起学习

Current Value 1842
Update Date 2023-05-20
Trend Intensity Index

50

*资料为会员分享仅供学习参考,如有侵权请通知删除

热门分类 /

Hot Categories

最新资料 /

Latest Materials
Slideshow